一、学校简介
贵州职业技术学院中等职业技术学校是贵州省教育厅批准成立的省属公办全日制中职学校。学校于1985年经省政府批准成立,经过三十多年办学实践,积累了丰富的办学经验,培养了大批中等专业人才,为贵州经济社会发展做出应有的贡献。
作为贵州职业技术学院办学部门之一,依托贵州职业技术学院丰富教学资源开展中等职业教育,学校地处多彩贵州省会城市“爽爽的贵阳”,交通便利,环境优美,校园占地面积613亩,建筑面积20.5万平方米,是一所现代化的生态绿色校园。学校建有标准的教学大楼、实训大楼、学生公寓、运动场馆及图书馆,拥有WiFi全覆盖的数字化校园网络。学校注重学生素质教育和技能培养,畅通就业渠道。
二、招生对象
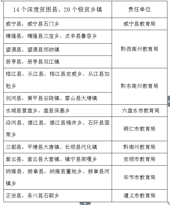
面向全省14个深度贫困县、20个极贫乡招收应(往)届初中毕业生,其中对口帮扶三都县、平塘县大塘镇、长顺县代化镇、从江县秀塘乡、刚边乡。全省14个深度贫困县、20个极贫乡名单见附件1。
三、招生专业和计划

四、招生专业培养目标
1、建筑工程施工专业培养德、智、体、美等全面发展的,掌握建筑工程技术的基础理论、基本知识和基本技能,具有能从事一般工业与民用建筑工程的施工、管理和监理的能力,面向建筑行业从事建筑施工、现场施工管理、项目组织、建筑监理、技术资料、工程预算与管理等专业岗位的业务工作的中专学历层次的应用型专门人才。
2、电子商务专业培养德、智、体、美等全面发展的,掌握电子商务基础知识,具备利用互联网开展现代商务活动,能从事在线销售与客服、电子商务运营与管理、电子商务美工、网络营销、互联网创业等工作的发展型、复合型、创新型的中专学历层次技术技能人才。
五、在校待遇
1、学校专门组建“精准脱贫班”,由专人任辅导员,专项管理。
2、实施省级职业教育精准扶贫学生资助政策,就读中职学生免除三年共计6000元学费,普惠资助全部农村学生和城市家庭经济困难学生共计4000元国家助学金。
3、对我省农村建档立卡贫困家庭学生将享有1900元/年的补贴,共两年。对帮扶地区就读我校中职学生,建档立卡的贫困生学校补助住宿费并提供每月每人300元的校内助学金;无卡贫困户由所在地乡(镇)政府出具证明后,学校免学费、书费、住宿费并提供每月每人300元的校内助学金。
4、对“精准脱贫班”中非建档立卡贫困学生,参照建档立卡贫困学生政策,免除教科书费、住宿费。同时我校帮助联系或提供校内勤工俭学岗位,鼓励支持贫困学生通过劳动获取收入,顺利完成学业。
六、毕业生待遇及学历提升途径
三年中职学生学习期满,成绩合格和技能鉴定合格,颁发由贵州省教育厅验印的国民教育系列中专毕业证书,或可通过高职分类招生、中职推优、中职单报高职等形式进入高职学习。或向相关用人单位推荐就业。
七、报名事宜
凡属全省14个深度贫困县、20个极贫乡镇及我校对口帮扶三都县、平塘县大塘镇、长顺县代化镇、从江县秀塘乡、刚边乡应(往)届初中毕业生即日起均可报名,报名截至2018年7月31日。
2、报名方式:请直接加“贵州职院中职校招生群”咨询群,在群里咨询相关报名事宜。
QQ群号:595962650
备注:报读学生均在我校本部就读(即:贵阳市观山湖区云潭南路3 号,贵州职业技术学院校园内),新生正式入学报到时间为2018年9月8日前。
3、新生入学报到时必须提交下列材料:
①本人身份证复印件4份;②2寸、1寸蓝底免冠相片各4张;③监护人身份证复印件2张;④贫困证明(原件)1张;⑤户口簿的户主页(即:有公安机关盖章页)及本人页复印件各4张;⑥国家认可的初(高)中及以上学历证书或同等学历证明;⑦贫困地区学生如有《贵州省贫困户登记卡》,可向学校提供,享受国家相关资助政策。
4、入学报到地址及乘车事宜
(1)贵州职业技术学院中等职业技术学校(行政楼902室),贵阳市观山湖区云潭南路3号,中铁逸都国际对门。
(2)乘车路线:在贵阳市区乘坐火车站至金阳客车站的B224路公交到“省电大”站下即可;也可乘坐77路、28路等往西南商贸城方向,到“省武警总队站”下车,往二铺方向行进500米到贵州职业技术学院。
(3)招生联系老师:
李老师13639119646陈老师13608518699余老师15685300868
贵州职业技术学院平面图

学校由校前广场、行政楼、教学实训楼(知行楼、敏行楼、慎行楼、笃行楼)、图书馆、会堂、文化广场、山体公园、一食堂、二食堂、体育运动区、学生公寓等区域组成。
学校周边示意图


附件1:
14个深度贫困县、20个极贫乡镇名单
