虚拟校园
学校首页
本站首页
学校简介
学校概况
院系设置
专业介绍
分类招生
简章计划
考试大纲
高考统招
简章计划
录取公示
录取查询
专升本
走进电大
本站首页
招生动态
通知公告
服务指南
简章计划
招生动态
本站首页
>招生动态
正文
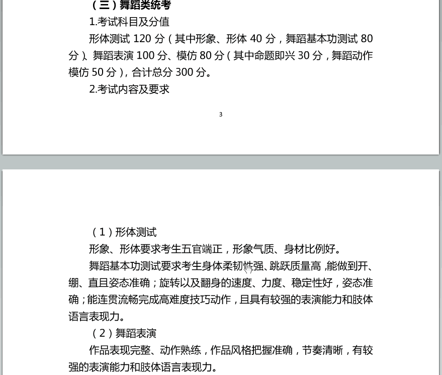
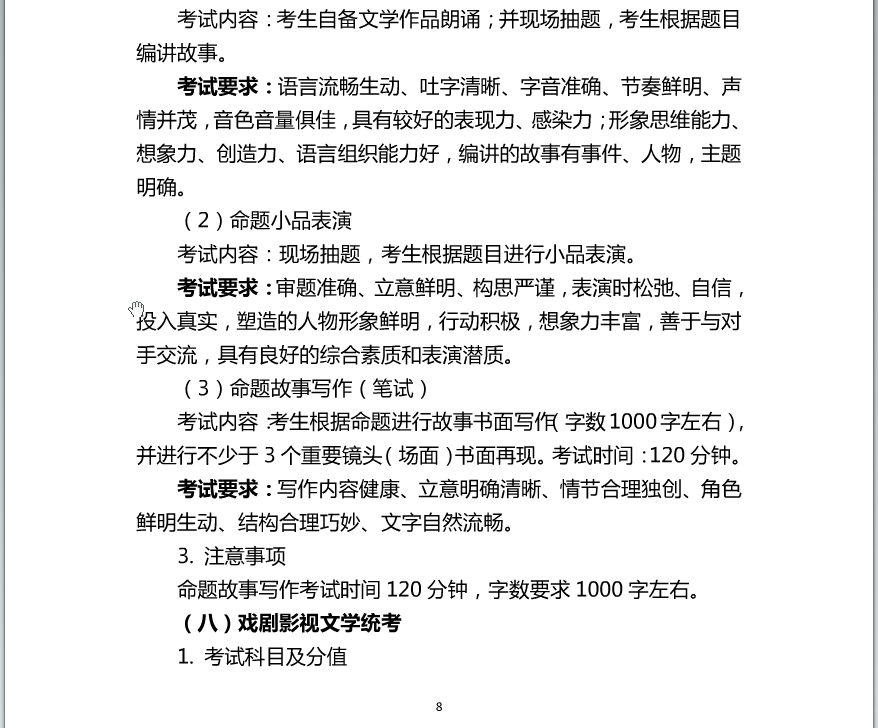
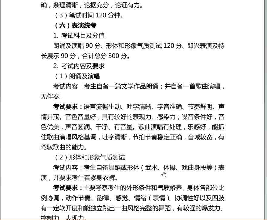
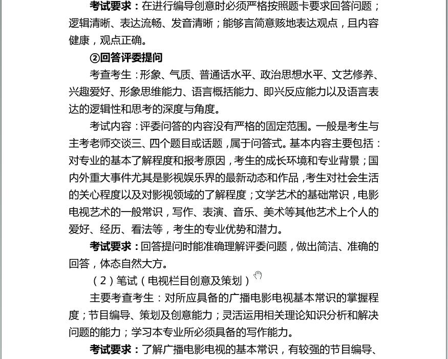
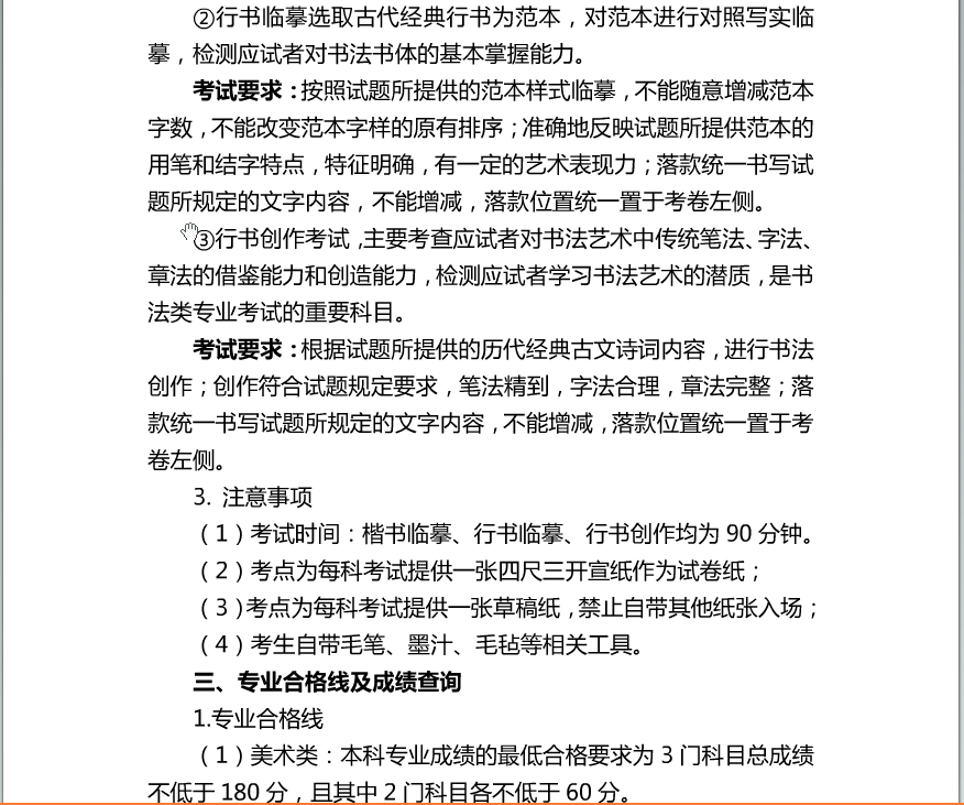
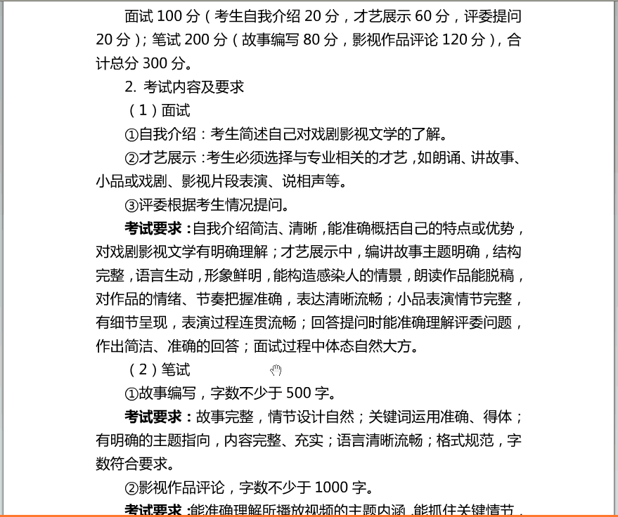
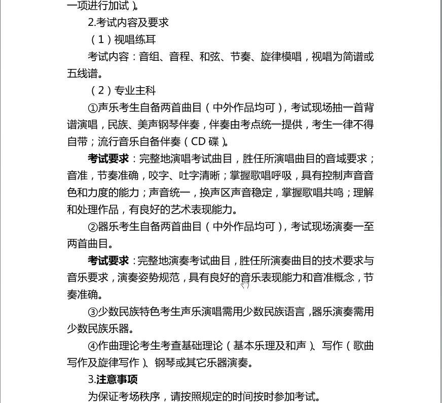
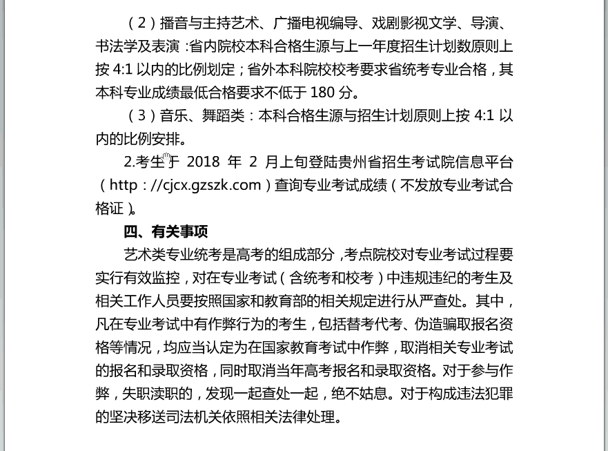
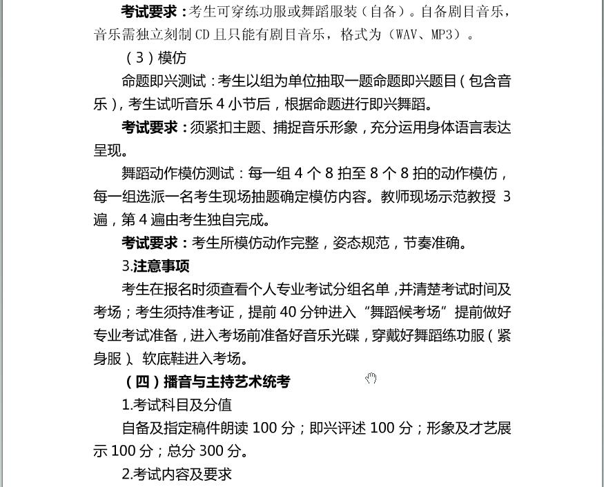
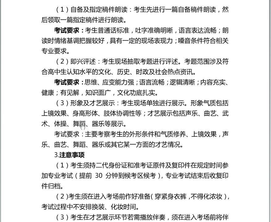
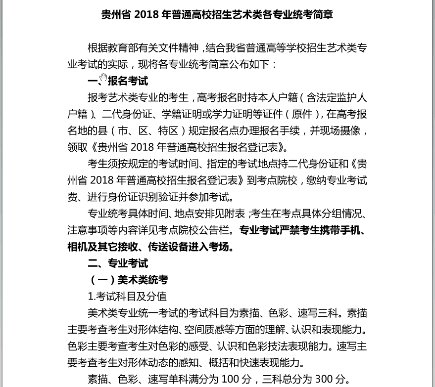
贵州省2018年普通高校招生艺术类各专业统考简章
作者:鲁丽 发布时间:2017年12月19日 15:54 来源:招就中心 点击:
转自招生考试院
上一篇:2018年贵州职业技术学院“中职推优”分校分专业分地区初步计划表
下一篇:贵州职院校园风光
0
相关链接
贵州省招生考试院
教育部阳光高考平台
贵州省教育厅